/images/2019/is-it-true/01.thumbnail.png

推特流传图片

今天在推特上看到了这张图,感觉比较惊讶。下面有人怀疑这张图是伪造的,我也有这样的怀疑。


于是对这张图片的真伪进行了一番查证,下面是查证的过程:

首先,使用天眼查进行查询,在上海橘喵信息科技有限公司页面确实发现有一条行政处罚。

/images/2019/is-it-true/02.thumbnail.png

天眼查截图


然后又到国家企业信用信息公示系统(上海)根据上一步在天眼查询到统一社会信用代码再次查询。

上海橘喵信息科技有限公司的“行政处罚信息”一栏中找到了与天眼查相同的信息,验证了天眼查的信息是靠谱的。

/images/2019/is-it-true/03.thumbnail.png

国家企业信用信息公示系统截图

从前面的检索我们知道,上海橘喵信息科技有限公司于2019年3月29日遭到了一次行政处罚,该行政处罚的决定机关是上海市文化市场行政执法总队,决定书文号是第2520190055号。这与网上流传截图的处罚决定单位及决定书文号不符。


对此可以到上海市文化市场行政执法总队网站进行进一步查询。

/images/2019/is-it-true/05.thumbnail.png

上海市文化市场行政执法总队网站

在“处罚公示查询”栏目中使用决定书文号进行检索,未检索到相关处罚。

/images/2019/is-it-true/06.thumbnail.png

“处罚公示查询”栏目未检索到相关处罚

进入列表模式,逐页查看,仍未找到相关处罚。

/images/2019/is-it-true/07.thumbnail.png

列表模式仍未找到相关处罚

这里与国家企业信用信息公示系统的数据相矛盾,暂且存疑。


接下进入 上海市市场监督管理局上海市工商行政管理局上海杨浦 等政府网站,但在这几个网站中并未找到明显的处罚信息。

/images/2019/is-it-true/08.thumbnail.png

上海市市场监督管理局

/images/2019/is-it-true/09.thumbnail.jpg

上海市工商行政管理局

/images/2019/is-it-true/10.thumbnail.jpg

上海杨浦


改变检索思路,使用机构代码 2562143639 在 Google 中进行检索,发现了一点有意思的东西。

/images/2019/is-it-true/11.thumbnail.png

2562143639

根据检索结果,改用 2562143639 site:sgs.gov.cn 进一步检索,得到4个pdf文件链接 (1, 2, 3, 4)。

/images/2019/is-it-true/12.thumbnail.png

2562143639 site:sgs.gov.cn

这四个文件均为上海市杨浦区市场监督管理局行政处罚决定书,将截图对比这四个文件,可以发现截图的格式与文件稍有不同,最明显的地方便是大标题“行政处罚决定书”与决定书号之间没有截图中那个显眼的空行

/images/2019/is-it-true/13.thumbnail.png
/images/2019/is-it-true/14.thumbnail.png

推特截图的可疑度上升。


受上一步的启发,先后用 行政处罚 site:scjgj.sh.gov.cn上海橘喵信息科技有限公司 site:scjgj.sh.gov.cn 作为检索词,在 Google 中进行检索。

/images/2019/is-it-true/15.thumbnail.png

行政处罚 site:scjgj.sh.gov.cn

/images/2019/is-it-true/16.thumbnail.png

上海橘喵信息科技有限公司 site:scjgj.sh.gov.cn

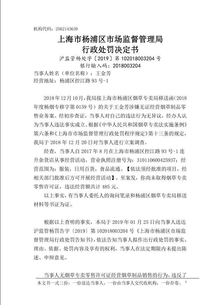
到此终于有所收获,我们在上海市工商行政管理局的网站上,发现了推特上流传的行政处罚决定书来源

/images/2019/is-it-true/17.thumbnail.png

推特上流传的行政处罚决定书来源

点击下载附件按钮,即得到了网上流传的行政处罚决定书


至此,我们可以确定推特流传的截图为真,并非他人伪造。

虽然有一点疑点,比如说:为什么国家企业信用信息公示系统中没有这个行政处罚决定书?为什么处罚决定机关为上海市文化市场行政执法总队的行政处罚决定书在上海市文化市场行政执法总队的网站上无法查询到?

这都是很有意思的问题。


说一点题外话,大家在推特之类的社交媒体分享消息时,请一定附上消息来源。

光秃秃的一张截图是没有什么可信度的,截图是超容易被伪造的。

对此你可以参考虚假截图助手

而且即使不使用这些工具,仅使用浏览器自带的功能便能简单伪造出足够真实的截图。


下面是一个例子:

原网页:https://www.douban.com/people/kate1138/status/2534711585/

https://s3.us-west-1.wasabisys.com/bgme-mstdn-media/media_attachments/files/000/406/702/original/45d73528a7028d06.png

修改后的截图

炮制过程:


像微信这种没有链接的垃圾聊天工具用截图也就罢了。如果来源是有网址的,请分在分享截图时,同时附上来源网址。另外,分享时最好把网页用存档网站保存一份,以防不测。存档的方法可以参考我之前的博文